Heater / Filament Supply using Vicor modules
This is a power supply board that I designed for my 520B amplifiers, and also used in "Gossamer" (RAF VT-62 amps).
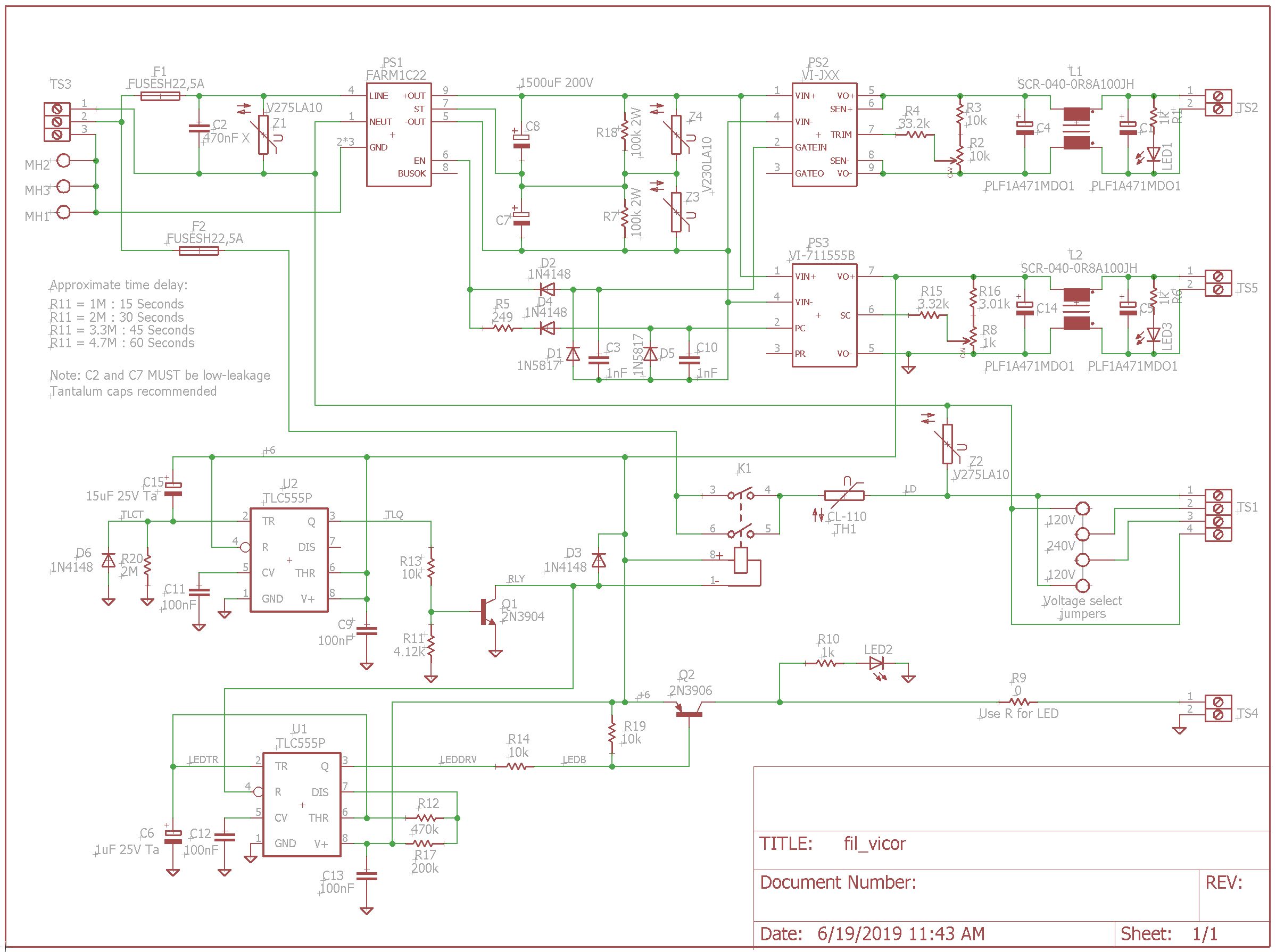
The supply has a power-up delay section that delays the application of AC power to the B+ supply, and two DC filament / heater supplies that use Vicor DC/DC modules. The AC front end (rectifier) uses a Vicor AC input module.
Here's the schematic (download a readable PDF):

I am a fan of Vicor modules. But they are insanely expensive. The only way I would do this is to locate appropriate modules on eBay. I found some 300VDC in, 6.5V 7A small modules (VI-711555B) for cheap on eBay, and 5V and 10V VI-Jxx modules, as well as a FARM1C22 AC input module, for reasonable prices (maybe $50 each). So I designed around them.
The output voltage of Vicor modules can be trimmed over a fairly wide range, so the 6.5V module is set for 6.3V for driver tubes, and the 10V module is set for 5V (for the 530B) or 7.5V (for the VT-62).
The Vicor DC/DC modules have some nice features. They run at very high switching frequency, so noise isn't a problem.
The PCB layout looks like this (download a PDF):
The modules are mounted to the back side of the PCB, so they can be bolted to a chassis to act as a heatsink.
As of now I do not plan to sell these PCBs, as it's a bit of a, uh, unique thing. If you really want to build this and are willing to source the modules, make your own parts list, etc. contact me.