"La Luxuriante" R120 SE stereo amp
Well, this is a little bit of a long story...
Years ago, through some horse trading, I wound up with a couple of R120 triodes. The R120 is a rare IDHT made (mostly?) by RT in France. It is very highly regarded in some circles (especially in Japan) for it's sound. You can find data on it here:
http://www.mif.pg.gda.pl/homepages/frank/sheets/084/r/R120.pdf
Just by reading the datasheet you would probably find it... uninspiring. Not only that, but if you examine the tube's construction carefully, it has a screen grid inside, which is connected to the plate. I've never heard if this is the same as some other (available and maybe less expensive?) pentode...
I wound up putting the R120's into the SE 829B amplifier (this one) in place of the 829B's. This amp uses a pentode first stage DC coupled to a cathode follower to drive the output tubes, and no NFB. I measured it, and was... uninspired. It has quite a lot of 2nd order distortion, more than a similar 300B or 2A3 amp. I listened to it a little, but wound up putting it on a shelf.
A few years go by, and Dick Olsher (who writes a lot of reviews in Stereophile, The Absolute Sound, etc.) contacts me. It turned out he had gotten another amp that I built, and it stopped working. I asked him if he wanted to try the R120 amp that I had sitting around, and we eventually made it a permanent trade, the R120 amp for the other amp.
Dick really likes the R120 amp. He uses it as a reference to review other amps. I even have people contact me from time to time and ask me about this "magic R120". I figured that since R120 tubes are pretty rare, I'd probably never see any more.
Last year at the 2014 European Triode Festival, I see some single-ended output transformers on the "flea market" table that look very nice. They're made by Yves Monmagnon from France - Dissident Audio DA-143, to be exact. You can find the datasheet here: http://www.dissident-audio.com/SE_300B/KISS/DA143-a.pdf
In general I had decided I'm not a great fan of SE amplifiers, after building quite a few of them. But these OPT's looked like a good deal, so I wound up taking them home.
Over the next year, from time to time I see these OPTs on the shelf, and breadboard an amp with it. Nothing ever really struck me as worth making into a real amp.
Fast forward to this year's past ETF... what do I see on the flea market table? A bunch of R120 tubes, with a very attractive price tag. And it turns out that the person who brought them owed me a little money from something, so a little more horse trading and I come home with some more R120s.
Perfect - I have a great French OPT and some great French triodes - I will build an amp with these! I even have some French EF36's to use as input tubes.
From the onset, I expected that I would wind up selling this amp. I was convinced that SE amps just aren't my thing. I am no longer convinced.
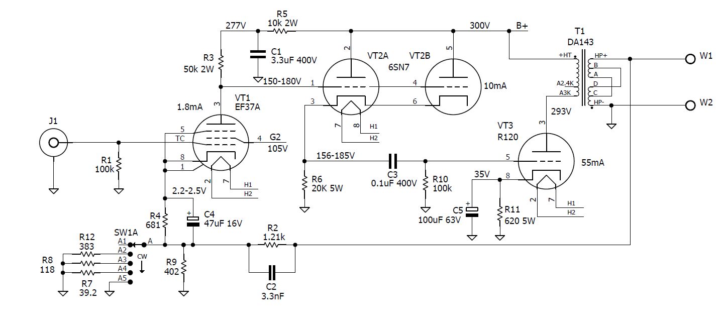
The design is basically the same as the original 829B-cum-R120 amp. I used the same pentode direct coupled to triode cathode follower circuit. The R120 is run close to the datasheet operating point of 250V and 60mA. I added a provision to apply adjustable global NFB - or not. This tamed the distortion a little bit and lowered the Zout, and improved the low frequency response a bit. Here is the amp schematic:

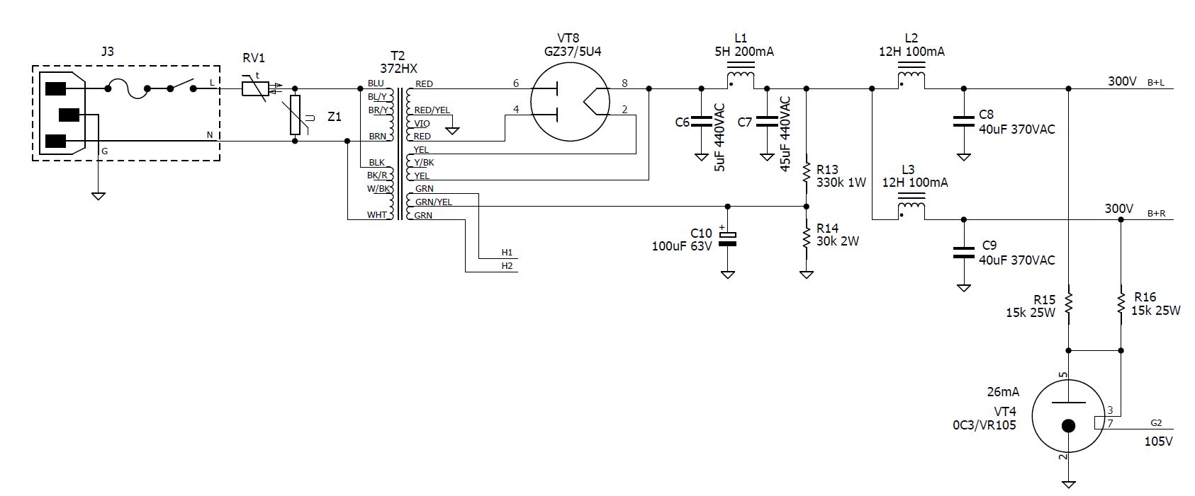
I did start from scratch with tuning component values, and used a somewhat better power supply design. B+ uses a GZ37 (or 5U4) rectifier, common CLC filter plus a separate LC filter for each channel. Using a Hammond 372HX power transformer, B+ came out spot on the simulated result of 300V. The input pentode screens are supplied by a VR tube shunt reg.

Here is the whole schematic in PDF form.
By the way, this same front end circuit can be used with 2A3 tubes with very few changes, or triode-connected 829B's or EL34's or whatever. Even 300B's if you bump up the B+ a bit - then it is almost a WE91A with a cathode follower inserted.
You can use any number of pentodes in the front end, EF36, EF37, 6J7, 6SJ7, 5693, 6C6, 310B, 348A, etc. The cathode follower can be anything 6SN7-like, or other triode if you change the cathode load resistor to set the plate current and dissipation to something reasonable.
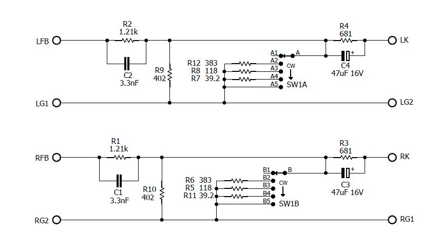
Construction is all point-to-point mostly on the tube sockets, with a few single-point terminals used here and there, with two exceptions: to implement the adjustable NFB, I made a small PCB that carries a rotary switch and the resistors used in the cathode circuit of the input stage, and I also made a small PCB to take care of voltage selection on the multi-primary Hammond 300-series power transformer.
The chassis is another nice one made by Landfall Systems. They did all the machine work and engraving for me.

Here is what's on that small PCB:

Yes, it does move the input tube bias point a bit when you change the feedback setting, but it's not enough to make a big change. The way the resistors are set up it's even safe to switch this while the amp is on - it makes a modest pop in the speakers but nothing too frightful.
The voltage selector for the power transformer uses some slide switches to allow you to configure the line voltage to 100, 110, 120, 200, 220, or 240V. I know, not really necessary, but I always hate having all those extra wires not connected to anything. The board is designed to mount to two of the transformer's mounting screws. It also provides a good place to put MOVs and an inrush limiter. And besides, if I sell it, who knows where it will go...
I fabbed a bunch of both of these PCBs, so will probably wind up selling them. Contact me if you are interested.
So, I finish the amp up and do some testing. Unremarkable - about what I expected. It will put out about 4.5 watts into 8 ohms at 5% THD, depending on the NFB setting. THD at 1 watt is more than 1% with no NFB, and still substantial with NFB dialed in. I expect it to sound OK, but still sound like the other SE triode amps I've built.
But it doesn't, and I don't know why.
Maybe there is some magic in this OPT?
Anyway, I started off with the amp driving some BG planar speakers. It sounds pretty good Vocals, especially female, have a different clarity, and transients have a very live sound. The bass response is surprising. I turn off the subwoofers, and it actually sounds a little better. But with 4.5W it doesn't play very loud before it gets a bit muddy.
Next I try with a pair of ~90dB/1W efficient open baffle speakers that use a 15" woofer and a Fostex full-range tweeter, sort of a combination of Martin King's OB speaker and John Busch's Manzanita speakers.
Wow, this is something special. The bass response is amazing, even with no NFB - clearer than I'd ever heard from an SE amp. And the transient response - clarity of things like a drum stick hitting the rim, and again vocals - were really impressive.
I have more listening to do, but for now, I'm impressed and surprised. Not sure if I can sell this or not...