"el escorpion", a simple line stage in a cigar box
I need another line stage like I need another... well...
A friend gave me this gorgeous cigar box. So I had to do something!
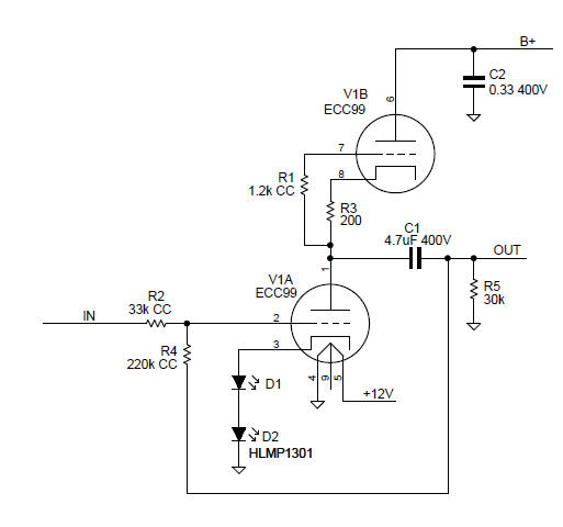
The line stage is a simple current sourced, grounded cathode amp using ECC99 tubes. I added some feedback to get the gain down to about 12dB, and to make the output impedance lower. Here's a schematic of the amp section:

Current through the stage is about 10mA. B+ is 200V, supplied by a 10W B+ flyback supply that I designed. Bias is a pair of red LEDs in series with the cathode.
This is not an SRPP stage, as the output is taken from the plate of the lower tube. You could connect it as an SRPP if you want by taking the output from the cathode of the upper tube. Since I was building this inside a wooden cigar box, I wanted to put as much of the power dissipation outside the box as possible, so did not want a power resistor plate load.
This line stage is designed to drive modest loads, probably 10k or higher. It will not drive, for example, a 600 ohm load very well.
I had Front Panel Express fabricate a metal rear panel, which has three sets of inputs and two sets of outputs, as well as the power input.
Power is 12VDC, coming from an external supply. The heaters are powered directly from that 12V supply, and B+ is generated from the 12V by the B+ flyback supply. I'm using a 12V, 5A Mean Well external switching supply that I bought from Mouser. Even though the thing draws only about 2A, you need a supply big enough to not shut down when turning on into the cold tube heaters.
The three inputs are wired to a Grayhill rotary switch and a DACT 50k attenuator mounted on the front of the box.
The amplifier circuit itself is wired point-to-point on the tube sockets and two terminal strips:
The cable to the output is the upper one; the input is the lower one. I used small diameter guitar cable for the audio wiring, with the shields only connected at the source end.
The outputs connect through a muting relay PCB that I designed, then to the two sets of output jacks.
For such a simple circuit the performance is quite good. I have the gain set at 4x, or 12dB. With a 100k load, THD at 1V out is 0.09%, and the maximum output is over 32V. Into a 10k load, THD increases to 0.16% and the max output drops to 20V. There is about 60 microvolts of noise at the output which consists largely of harmonics of the 100kHz flyback regulator switching frequency. If you apply a 30kHz low pass, noise drops to 20 microvolts.
This circuit was designed for an ECC99 tube, so it works best with that. There are other options... Using a 12BH7 tube with no circuit changes, the gain drops slightly, and the THD roughly doubles, due to the lower gm of the 12BH7, but performance is still pretty good. Some people may prefer sound of the increased second order distortion. A 12AU7 will work here too, with distortion at 1V around 0.35% into 100k. Even a 12AT7 will work, though THD rises to 0.7% at 1V into 100k.
With a high impedance load (like most tube amps), the frequency response is very flat, down 3dB at 100kHz:

With a 10k load, you see the effect of the finite output coupling cap at low frequency (but still only -0.6dB at 20Hz):
An FFT looks pretty nice, as one would expect from a single-ended stage. Note there are no noise artifacts here from the switching regulator - the base of the FFT is pretty flat at below -110dB:

With a 10k load you see increased THD:
